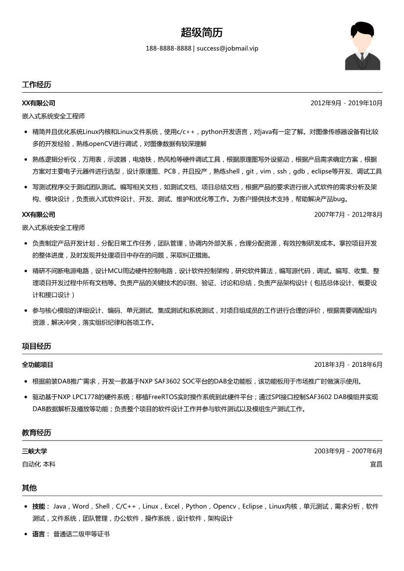
安全漏洞实习生简历模板,适合本科在校生,也适合其他相关岗位简历参考
电子信息工程专业简历范例、模板和制作技巧



电子信息工程专业作为当今社会的热门专业,涵盖了信息处理、电子技术、通信网络等多个领域。对于该专业的毕业生而言,一份高质量的简历是打开职业大门的敲门砖。本文将为您详细介绍电子信息工程专业的就业前景、简历制作要点,并提供精选简历模板及写作技巧。
电子信息工程专业就业前景分析
近几年来,IT、信息与电子类的毕业生在市场供求关系上普遍保持稳定增长的态势,社会需求量相对乐观。信息产业、IT及电子行业的蓬勃发展,为电子信息工程专业的毕业生提供了广阔的就业空间 根据参考资料。从2005年开始,信息产业、IT、电子类的毕业生在各理工类专业中的就业情况一直名列前茅 根据参考资料。
行业发展趋势
电子信息工程专业涵盖了通信技术、嵌入式系统、集成电路设计、信号处理、人工智能等多个前沿领域。随着5G、物联网 (IoT)、人工智能 (AI) 和大数据技术的快速发展,对具备这些技能的人才需求持续增加。未来一段时间内,对这类毕业生的需求将持续旺盛,且不会出现骤降的情况 根据参考资料。
主要就业方向
电子信息工程专业的毕业生可以在众多领域找到适合自己的职位,主要包括:
- 通信领域: 在通信运营商、通信设备制造商等企业从事研发、测试、维护等工作,如移动通信工程师。
- IT 行业: 担任软件工程师、硬件工程师、嵌入式系统工程师、网络工程师等职位,参与各类信息系统的设计与开发。
- 电子设备制造: 在电子产品制造企业从事电路设计、产品测试、生产管理等工作,如模拟IC电路设计工程师。
- 集成电路(IC)设计: 从事芯片设计、版图设计、前端或后端设计等,如SOC数字电路设计工程师。
- 科研与教育: 在高校、科研院所从事教学和研究工作。
薪资水平
电子信息工程专业的毕业生薪资水平普遍较高,且随着工作经验和技能的提升,薪资增长空间巨大。一线城市的薪资待遇通常优于二三线城市。
电子信息工程简历核心要素
一份出色的电子信息工程简历应全面展示您的技术能力、项目经验、教育背景和个人特质。以下是简历中不可或缺的几个核心要素:
1. 个人信息与求职意向
确保您的姓名、联系电话、电子邮箱、个人主页(如GitHub、技术博客)和求职意向清晰明了。求职意向应明确指出您希望申请的职位类型,让招聘者一目了然。
2. 教育背景
- 学校名称、专业、学位: 详细列出您所就读的学校、专业以及获得的学位。
- 主修课程: 突出与目标职位紧密相关的专业课程,如《电路原理》、《模拟电子技术》、《数字电路》、《通信原理》、《嵌入式系统》等。
- GPA或专业排名: 如果您的学习成绩优异,可以注明GPA或专业排名,以展现您的学术能力。
3. 项目经验
项目经验是电子信息工程专业简历的重中之重。请详细描述您参与过的项目,包括课程设计、毕业设计、实习项目、科研项目等。在描述项目时,建议采用STAR原则(Situation, Task, Action, Result),具体化您的职责和贡献,并量化成果:
- 项目名称与时间: 清晰标注项目的名称和起止时间。
- 项目职责: 描述您在项目中承担的具体任务和角色。
- 所用技术: 列出您在项目中使用的编程语言、开发工具、硬件平台等技术。
- 项目成果: 强调通过您的努力,项目取得了哪些具体成果,最好能用数据量化。
例如:
项目名称: 基于STM32的智能家居控制系统
项目时间: 20XX年X月 - 20XX年X月
项目职责: 负责系统硬件电路设计、传感器数据采集模块开发及无线通信协议实现。
所用技术: C语言、Keil MDK、STM32F103、ESP8266、MQTT协议。
项目成果: 成功实现对家庭灯光、温度、湿度等设备的远程控制与监测,系统响应时间缩短25%,用户体验显著提升。
4. 专业技能
技能部分应分为核心技能和辅助技能,突出与目标职位最相关的技能。这不仅能展示您的技术广度,也能帮助招聘系统更好地匹配职位。
- 编程语言: C/C++、Python、Java、MATLAB等。
- 硬件设计: Altium Designer、Cadence Allegro、FPGA、ARM、STM32等。
- 电路分析: SPICE、Multisim等仿真软件。
- 通信协议: TCP/IP、UART、SPI、I2C、CAN、MQTT等。
- 操作系统: Linux、RTOS等。
- 其他技能: 嵌入式开发、单片机、信号处理、FPGA开发等具体技术。
建议使用列表形式清晰呈现,并可根据熟练程度进行标注(如:精通、熟练、了解)。在简历中运用专业术语时,请确保使用准确且能体现您的专业度,可以参考这篇指南:简历专业术语运用指南:HR看了都说专业的秘诀。
5. 获奖荣誉与实习经历
- 获奖荣誉: 列出您获得的奖学金、竞赛奖项等,如“全国大学生电子设计竞赛一等奖”。
- 实习经历: 如果有实习经验,详细描述实习公司、职位、实习时间及您在实习期间的主要工作内容和成果。实习经历能让招聘者看到您在实际工作环境中的表现。
电子信息工程简历模板推荐
选择一个专业且符合行业特点的简历模板至关重要。以下为您推荐几款电子信息工程专业的简历模板,您可以点击图片查看详情并使用:
💡 这是一款简洁大方的电子信息工程专业应届生简历模板,旨在突出您的教育背景和核心技能,非常适合初入职场的大学生。点击图片即可查看模板详情并使用!
💡 这款模板专为通信工程应届生设计,同样适用于电子信息工程专业的通信方向求职者。它结构清晰,便于展示您的项目经验和技术栈,助您轻松脱颖而出。点击图片即可查看模板详情并使用!
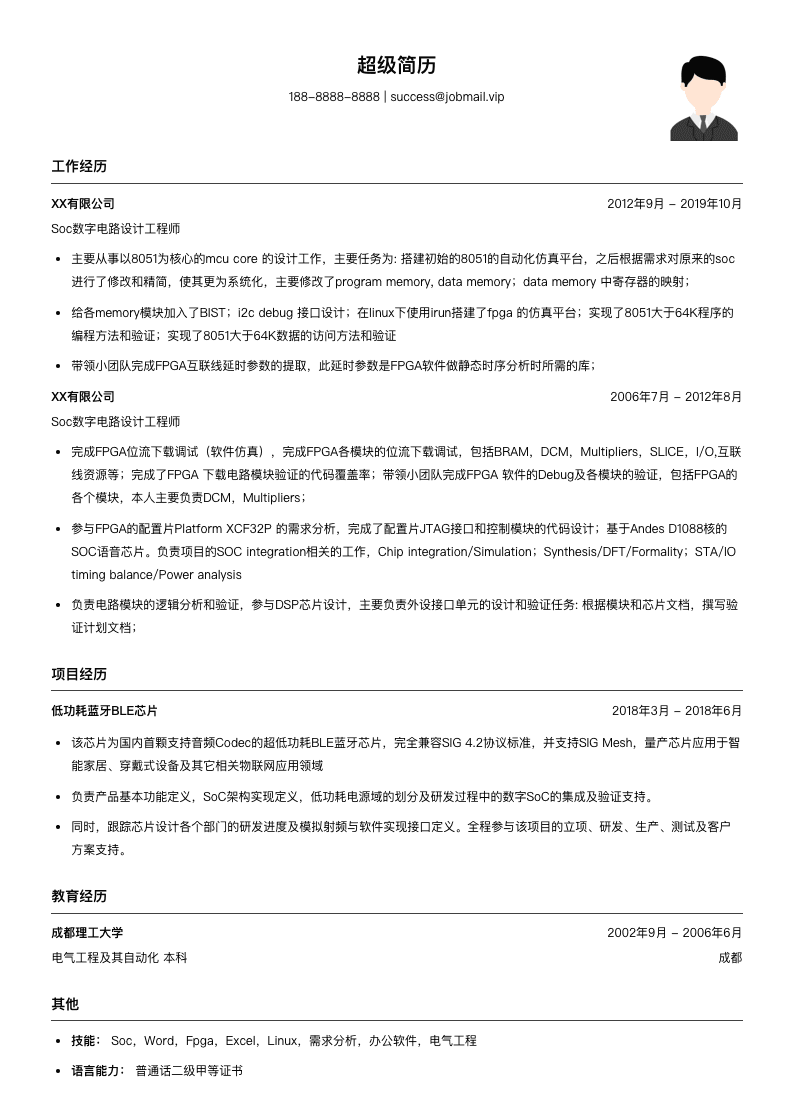
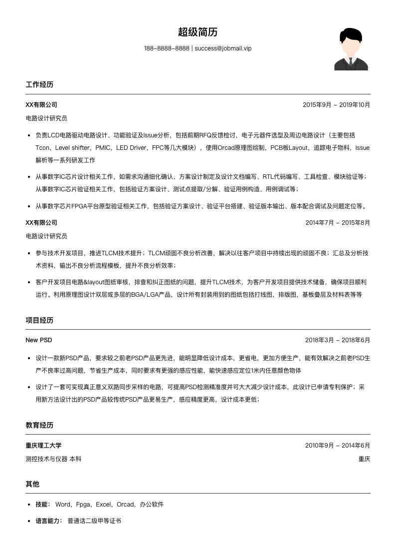
💡 如果您的求职方向是集成电路设计,特别是SOC方向,这款模板将是您的理想选择。它提供了专业的SOC数字电路设计工程师工作经历描述参考,帮助您制作出专业度极高的简历。点击图片即可查看模板详情并使用!
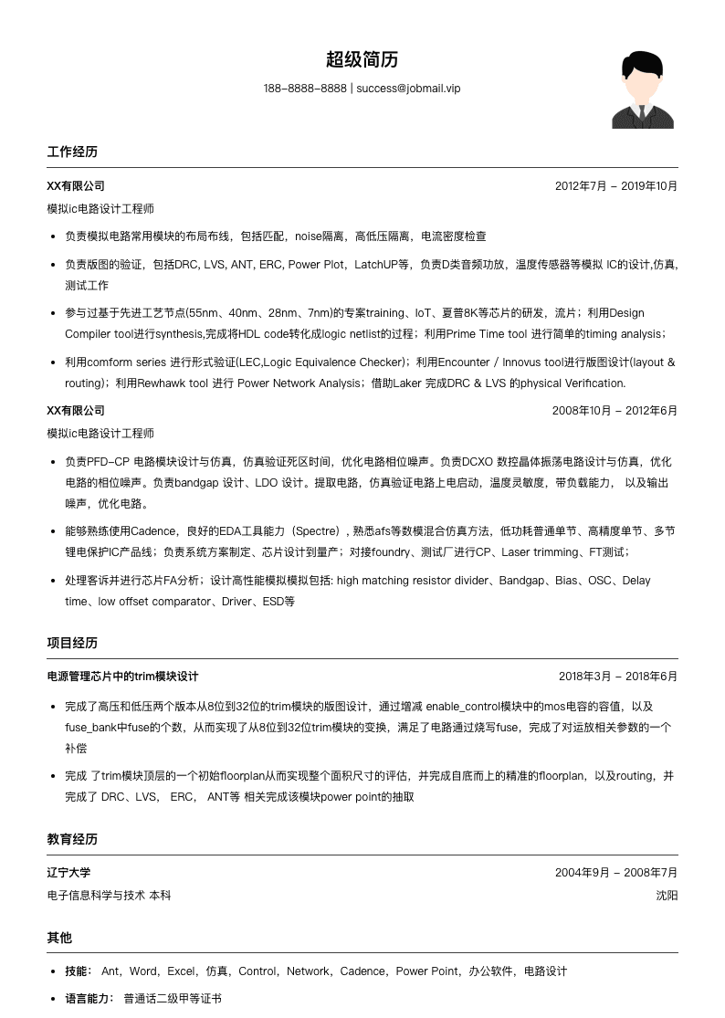
💡 专注于模拟IC电路设计的求职者,这款模板将助您一臂之力。它专门针对模拟IC设计岗位的特点进行了优化,能够更好地展现您的专业能力。点击图片即可查看模板详情并使用!
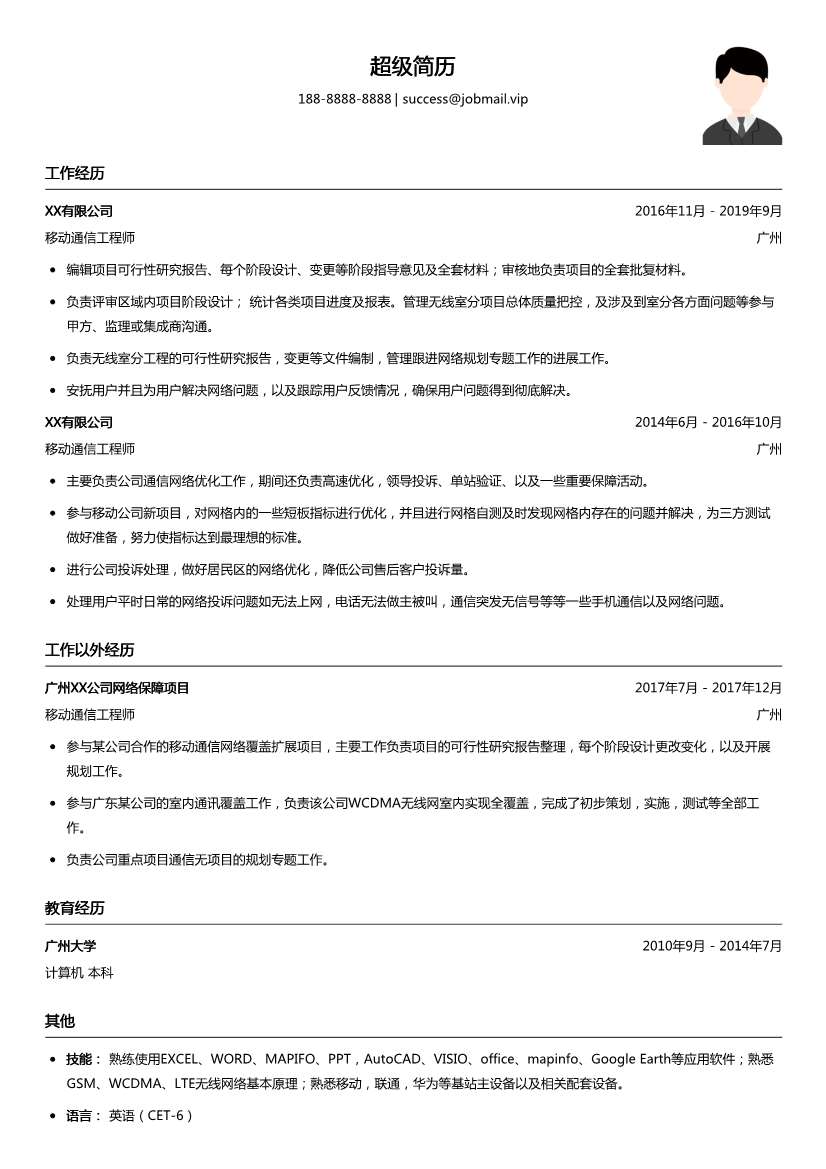
💡 对于移动通信领域的求职者,这款模板提供了专业的移动通信工程师工作经历描述参考,帮助您精准定位并突出相关经验。点击图片即可查看模板详情并使用!
简历制作高级技巧
除了以上核心要素和模板选择,掌握一些高级简历制作技巧能让您的简历更具竞争力。
1. 量化您的成就
在描述项目经验和工作职责时,尽量使用具体数据和百分比来量化您的成就。例如,与其说“优化了系统性能”,不如说“通过代码优化,系统响应速度提升了15%”。量化的成果更具说服力,也能让招聘经理直观地看到您的贡献。
2. 使用行动动词
在描述您的职责和成就时,多使用强有力的行动动词,如“设计”、“开发”、“实现”、“优化”、“分析”、“测试”等。这能让您的描述更具冲击力,展现您的主动性和执行力。
3. 关键词优化
许多公司会使用ATS(申请人跟踪系统)来筛选简历。因此,在简历中包含与目标职位描述相关的关键词至关重要。仔细阅读职位描述,提取核心关键词,并自然地融入到您的技能、项目经验和教育背景中。这能有效提高您的简历被筛选出来的几率。
例如,如果招聘信息提到“熟悉嵌入式Linux开发”,那么在您的技能或项目经验中,就应该明确提及“嵌入式Linux开发”。
4. 简历排版与格式
- 简洁专业: 简历排版应简洁、专业,避免花哨的设计。保持字体统一,字号适中,标题和正文层次分明。
- 一页原则: 对于应届生或工作经验少于5年的人来说,尽量将简历控制在一页之内。如果内容确实较多,最多不要超过两页。
- PDF格式: 建议将简历保存为PDF格式,以确保在不同设备上阅读时格式不会混乱。同时,确保简历中所有的超链接都能正常点击,可以参考 校招简历超链接优化。
- 避免第一人称: 在简历中,应避免使用“我”、“我的”等第一人称,采用更专业和客观的表述。了解更多请看 校招干货:如何避免第一人称。
5. 针对性修改
每份简历都应该根据您申请的具体职位进行定制。不要使用一份简历投递所有职位。花时间研究公司的文化和职位要求,调整简历中的重点内容,使其与招聘需求高度匹配。这样能让招聘经理感受到您的诚意和专业性。
常见问题解答 (FAQ)
Q1:我的项目经验不多,简历上怎么写?
A1:即使项目经验不多,您也可以深入挖掘课程设计、毕业设计、实验室项目中的亮点。重点描述您在项目中解决的问题、使用的技术以及取得的成果。如果实在没有,可以考虑利用课余时间参与一些开源项目或自己动手做一些小实验,并将其写入简历。
Q2:我应该在简历中附上我的成绩单吗?
A2:除非招聘方明确要求,否则通常不需要在简历中直接附上成绩单。您可以在教育背景部分提及您的GPA或专业排名。如果招聘方感兴趣,他们会在后续面试环节中要求您提供。
Q3:如何突出我的社团经历和兼职经历?
A3:社团经历和兼职经历可以展示您的软技能,如沟通能力、领导能力、团队协作能力等。在描述时,重点突出这些经历如何培养了您的通用能力,并尽量将其与目标职位所需的能力联系起来。例如,组织一次活动体现了项目管理能力。了解更多请看 社团经历大揭秘 和 深挖兼职经历。
Q4:简历照片是必须的吗?
A4:在中国大陆,简历附照片比较常见,但并非强制要求。如果您选择附上照片,请确保照片专业、得体,能展现良好的精神面貌。选择高质量的证件照或职业照,避免自拍照或生活照。
Q5:如何提升简历的可读性?
A5:提升简历可读性可以通过优化排版、使用清晰的标题、合适的字体和字号、以及简洁的语言来实现。避免过长段落和过多技术缩写,确保非专业人士也能理解核心内容。可以通过专业工具进行测评和优化,参考 提升简历可读性:利用专业工具,让HR一眼相中。
总结
电子信息工程专业拥有广阔的职业前景,但要在这激烈的竞争中脱颖而出,一份精心制作的简历至关重要。通过本文的就业分析、核心要素解析和高级制作技巧,希望您能更好地展示自己的能力和潜力,成功获得心仪的工作机会。最后,建议您在使用简历模板时,根据自己的实际情况进行个性化修改,使其更符合您的个人特点和求职目标。祝您求职顺利!

















