设计师简历模板,适合应届生,也适合其他相关岗位简历参考
页面导航
Android软件开发简历模板
Android软件开发简历模板
刘浩然
发布于2025-03-22
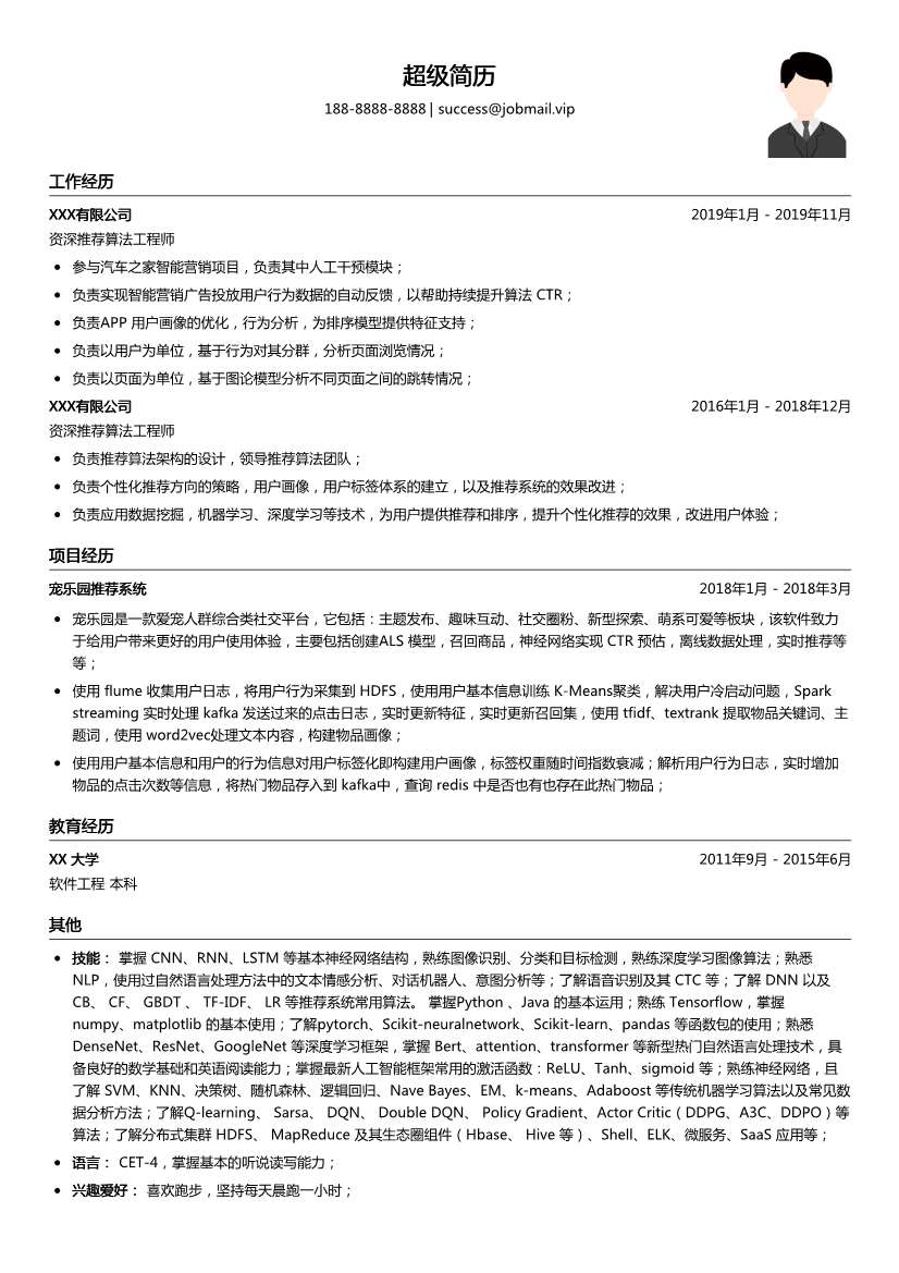
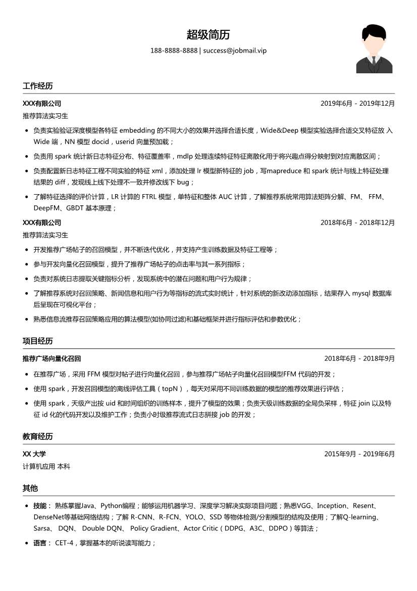
这款Android软件开发简历模板专为Android开发者量身打造,旨在帮助您在激烈的求职竞争中脱颖而出。模板包含专业的Android软件开发工作经历描述,您可以直接参考并进行个性化修改,快速生成一份高质量的简历。无论您是经验丰富的资深工程师,还是初出茅庐的应届毕业生,此模板都能满足您的需求。它结构清晰,重点突出,能够有效展示您的技术实力和项目经验,让HR眼前一亮。该模板设计简洁专业,排版美观易读,确保您的简历在众多求职者中脱颖而出。您可通过下方的模板摘取您需要的内容,然后使用我们AI驱动的简历生成器生成简历。
模板亮点
专业Android开发经验描述
结构清晰,重点突出
简洁专业,排版美观
支持个性化修改
适用于不同经验水平
模板标签
相似简历推荐
1/8
简历攻略
专业指导,提高简历质量

Ratingdog 2027 春招解读:上海深圳金融数据岗值不值得投?研究员/程序员门槛全析
Ratingdog 2027 届春招开启,开放信用分析、宏观策略、销售及开发岗位。本文深度解析这家民营金融科技公司是否值得投,适合哪些专业背景,以及实习答辩等关键流程避坑指南。
62495人阅读

程序员简历针对性制作指南:告别一稿多投,面试率提升300%
本文详细解析程序员如何根据不同IT岗位定制简历,从技术栈匹配、项目经验展示到技能描述技巧,帮你避免简历石沉大海,大幅提升面试通过率。
87993人阅读

Java开发简历模板与范文:应届生与资深工程师的求职利器
本文提供专业的Java开发简历模板和范文,涵盖应届生和有经验开发者的不同需求,突出技术优势与简洁结构,帮助求职者高效拿到心仪offer。
78883人阅读

优秀程序员简历应该怎么写?程序员高分简历分享
正值毕业季,大批计算机专业的小鲜肉即将涌入各大互联网公司,看来再过不久西三旗地铁站又会因为人流量过大登上热搜了。然而拥有一份优秀程序员简历才能让你在众多互联网小鲜肉中脱颖而出。要记住一句话:样貌可以年轻,但是简历绝对要老练。下面给大家一些写程序员简历应该怎么写的小技巧,让你轻松应对刁钻HR。
47624人阅读

程序员简历项目经验怎么写?给程序员们一些建议
首先呢我们先来了解一下简历中 project 描述误区:
大部分的CS求职者都了解到 project 在简历中的重要性。也在自己的简历中罗列的 3-4 个学校或者自己做的 project,但依旧通不过简历关。这是为什么?
43311人阅读

年后跳槽黄金期就要到了,程序员的简历应该怎么写?
过完年,马上就要到一年一度,最适合找工作的黄金时间段:金三银四。另外一个时间段是:金九银十。金三银四的大意是:最好的时间是三月,其次是四月。同理于金九银十,最好的时间是九月,其次是十月。
40894人阅读

程序员如何写简历?优秀的程序员简历应该注意哪些问题?
说到程序员项目经验怎么写 ,一言以蔽之:不要简单地罗列工作经历。具体来说程序员怎么写简历呢?
41300人阅读

初级程序员写简历之项目经验如何写?
写项目经验时没有头绪?内容太少?——送给初级程序员写项目经验时的一些小建议
45070人阅读
1/8
简历模板文本
点击下方文本 一键摘取所需内容
工作经历
教育经历
其他
项目经历













